南通师范高等专科学校欢迎您!
网站地图
EngLish
导航
学校主页
学校概况
学校简介
历史沿革
现任领导
校园风景
机构设置
五个师范
新闻资讯
通知公告
学校要闻
校园动态
学院风采
管理机构
党政办公室(外事办、保密办、维稳办)
组织部(统战部、党校)
宣传部
纪委办公室(监察处)
人事处(党委教师工作部、教师发展中心)
发展规划处(社会资源处、高等教育研究所)
教务处(创新创业学院)
教学质量管理与评估处
科技产业处(学报编辑部)
学生工作处(党委学生工作部)
招生就业处(对外合作交流处、国际教育学院...
财务处
后勤基建处
国有资产管理处(招标采购办公室)
审计处
安全保卫处(党委人民武装部)
校区管理办公室
继续教育处 (继续教育学院、南通市中小学...
工会(离退休人员管理处)
团委
图书馆
信息化中心
李吉林情境教育研究所
教学部门
马克思主义学院(南通教育文化研究所)
学前教育第一学院(学前教育研究所)
学前教育第二学院
初等教育学院(小学教育研究所)
管理学院
智能信息学院
体育学院
音乐舞蹈学院
美术学院
教学管理
语委办
创新创业教育中心
招生就业
招生网
就业网
科研服务
信息公开
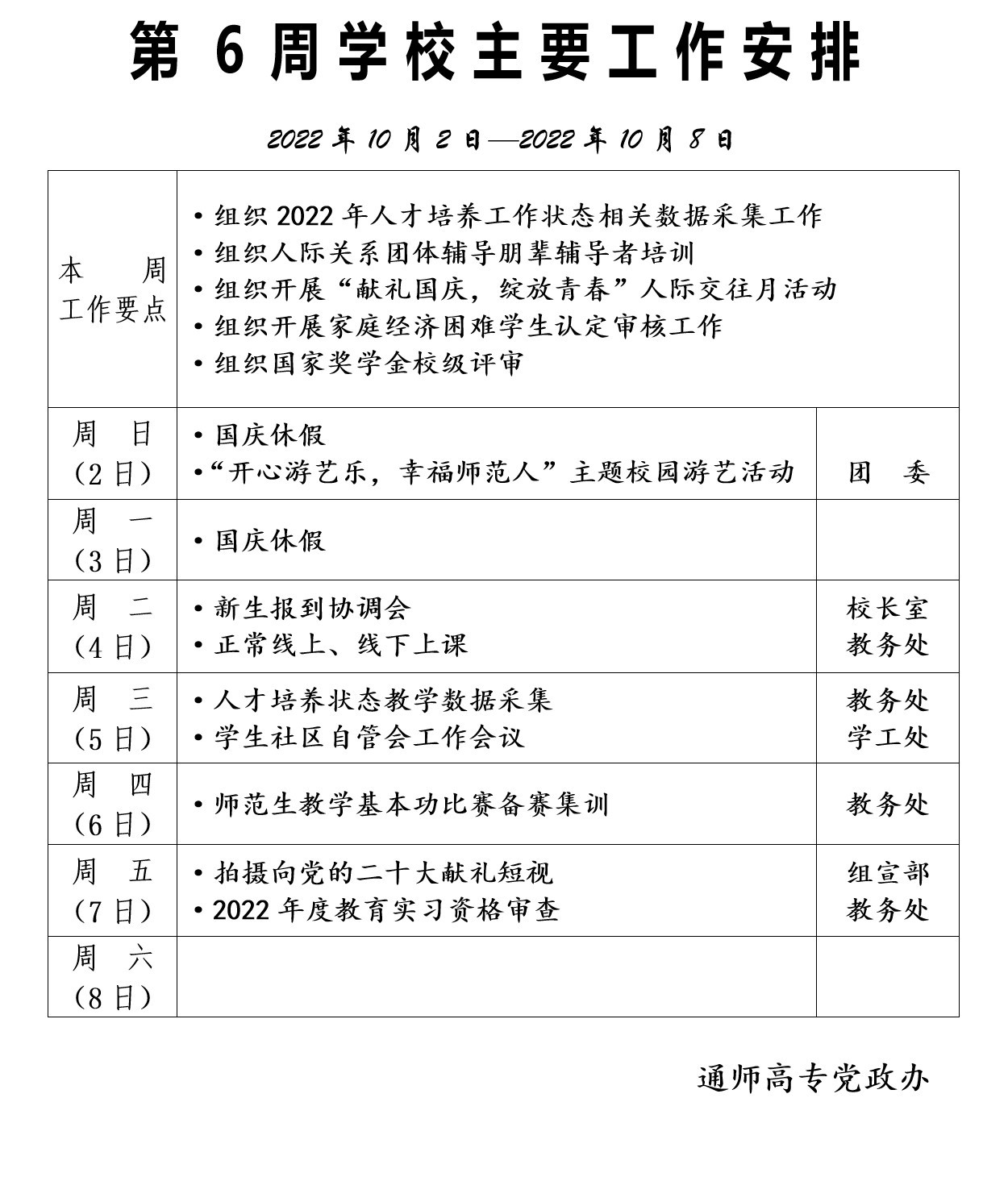
2022-2023学年第一学期第6周学校主要工作安排
作者:党政办
来源:党政办
发布时间:2022-10-03
浏览次数:
301